孩子近视50度,要马上配眼镜吗?

湘潭仁和爱尔 2025年8月14日

暑假一到,不少家长带着孩子去检查视力,拿到近视50度”的诊断单时,总会陷入纠结:

“度数这么低,用不用戴眼镜?”

“听说戴了眼镜,度数会越戴越,是不是能拖就拖?

“要不要配低一点度数的眼镜”……

今天我们就来好好聊聊这个问题,帮家长们理清思路。

先搞清楚这50度是“真性近视”还是“假性近视”?

很多家长不知道,近视“真假”——

真性近视:是眼球结构发生了改变(比如眼轴变长),属于不可逆的器质性变化,需要科学干预。

假性近视:不是真的近视,而是长时间近距离用眼(比如刷题、看平板)导致睫状肌紧张痉挛,视力暂时下降。这种情况不需要配镜,通过休息、远眺、减少用眼等方式,视力能慢慢恢复。如果盲目配镜,反而可能让眼睛适应镜片,变成真性近视。

图片

划重点:真假近视靠普通验光是测不出来的!必须到专业眼科医疗机构做散瞳验光——通过药物放松睫状肌,排除痉挛影响,才能得到真实的度数。家长别担心,散瞳对眼睛只有短暂的轻微刺激(比如暂时怕光、看近模糊),一般6-8小时瞳孔恢复正常没有副作用,是儿童验光的“金标准”。

图片

50度真性近视,到底配不配镜?看这三种情况

如果散瞳后确诊是真性近视50度,家长也别急着决定,先观察孩子的日常表现:

图片
图片暑假是近视管理黄金期,做好这三件事比纠结配镜更重要

1. 把孩子“推”到户外去

每天保证2小时以上户外活动(最好是上午10点前、下午4点后),自然光照射能刺激视网膜分泌多巴胺,抑制眼轴增长。

2. 给用眼习惯装“双保险”

遵循「20-20-20」规则:每学习20分钟,休息20秒,远眺20英尺(约6米)以放松眼睛。

图片

试试智能防控工具:目前有一些智能手段,能帮家长管好孩子用眼习惯,例如智能硬件设备干预,智能学习设备,以及少儿视力管理智能眼镜。

图片

这类眼镜通过行为管理智能镜架“管好”孩子用眼行为,通过多区正向离焦镜片“管住”眼轴增长,以此双管齐下,帮助家长做好孩子近视管理!

图片

3. 建立“屈光发育档案”,盯紧“眼轴”变化

建议暑假期间带孩子去专业的眼科医疗机构,建立屈光发育档案。3个月做一次视力检查,重点监测“眼轴长度”(真性近视的核心指标)

正常情况下,孩子眼轴每年增长不超过 0.2mm;

如果增长过快,如近视度数每年涨超50度(尤其12岁以下),根据中华医学会眼科学分会眼视光学组编写的《近视管理白皮书(2025)》指出,家长们可在医生的专业指导下选择

角膜塑形镜(OK镜);

多焦点软性角膜接触镜

近视防控框架眼镜等。

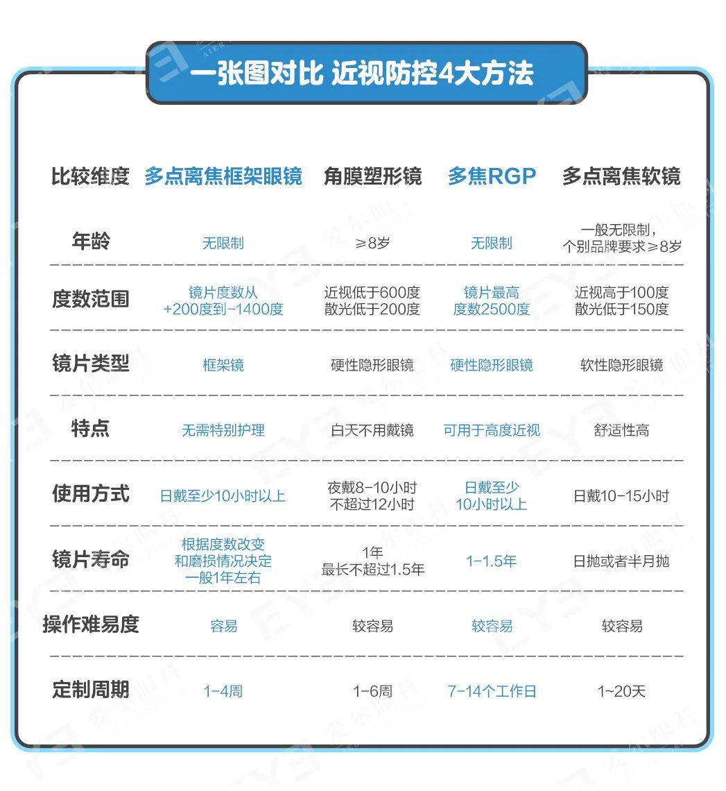
除了以上3种防控手段,还有多焦RGP等,接下来一张图带您对比这几种主要近视防控手段的特点:

图片

家长最容易踩的3个误区

误区1:度数配低一点更好?
错!度数不足会让眼睛为了看清东西过度调节,反而更疲劳,加速近视度数增长。孩子配镜必须“足矫”——最低的度数达到个人可以达到的最佳视力,让眼睛在轻松的状态下视物。
误区2:戴了眼镜度数涨的更快?
不是的!近视度数加深是因为眼轴变长(就像气球吹大后缩不回去),和戴眼镜无关。即使不配镜,度数该涨还是会涨,甚至因为视物模糊涨得更快。戴眼镜的目的是让孩子看得清、不疲劳,反而能延缓近视进展。
误区3:低度近视不用管,长大了自然会好?
绝对不行!孩子处于生长发育阶段,眼轴会随着身体一起变长,近视一旦发生,不干预的话只会越来越深。
图片

关于近视防控还有任何问题,欢迎评论区留言!